【公示】成都东软学院关于首届四川省应用型本科高校教学成果奖拟推荐名单的公示
发布时间:2026年4月1日      阅读:75

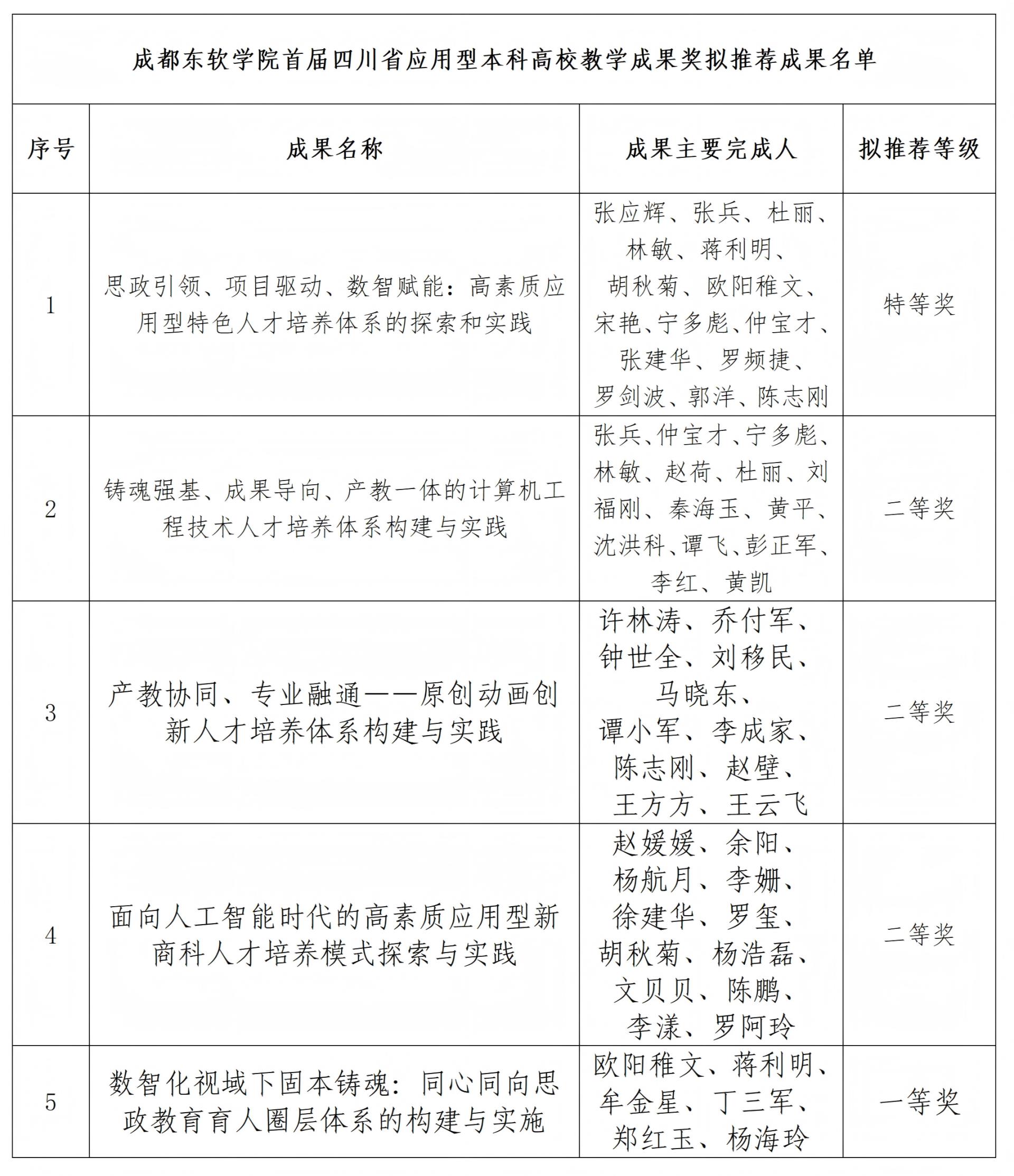
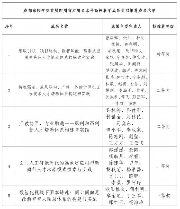
根据《关于开展首届四川省应用型本科高校教学成果奖评选工作的通知》要求,我校组织开展了首届四川省应用型本科高校教学成果奖申报评选工作。经校内外专家组评审,拟推荐5个项目申报首届四川省应用型本科高校教学成果奖。现将拟推荐名单予以公示,公示时间为2026年4月1日至4月3日。

 

在公示期内,对公示的成果持有异议的单位或个人,须以书面形式(包括必要的证明材料)提出。单位提出异议的,须在异议材料上加盖单位公章,并写明联系人姓名和联系方式。个人提出异议的,须在书面材料上签署真实姓名,并写明联系方式。不符合上述要求的异议不予受理。

 

联 系 人:吉思怡

联系电话:64888050

电子邮箱:jisiyi@nsu.edu.cn

 

 

成都东软学院教务部  

2026年4月1日  

 

Copyright © 2002-2026 成都东软学院 All Rights Reserved
地址:四川省 成都市 都江堰市 青城山镇东软大道1号
邮编:611844
蜀ICP备12011972号